【雨花校区】燃动青春,活力绽放 ——2025中华中学秋季运动会表彰总结
发布日期:2025年12月01日 作者:佚名
敬爱的老师、亲爱的同学们:
大家早上好!我是来自高二(8)班的汪妙,很荣幸今天由我来担任这次集体晨会的主持人。
首先给大家介绍今天的光荣升旗手:他们均来自高二(6)班。
升旗手:刘欣颜同学
刘欣颜同学好学上进。课上,她认真听讲,积极思考;课下,她经常自主钻研难题。她兴趣爱好广泛,喜欢看书、绘画和打羽毛球。她的座右铭是:“大鹏一日同风起,扶摇直上九万里。”
升旗手:耿海晏同学
耿海晏同学现担任班级学习委员一职。他成绩优异,曾获“三好标兵”等荣誉。他平时乐于帮助同学,经常与朋友一起阅读各类书籍。他的座右铭是:“莫听穿林打叶声,何妨吟啸且徐行。”
升旗手介绍完毕!升旗仪式现在开始,请全体立正!(起立)
升国旗、唱国歌 !请全体师生行注目礼!
在刚刚结束的中华中学教育集团2025运动会中,运动员们在赛场上挥洒汗水,用坚持书写荣光;班级所有同学凝心聚力,以呐喊传递力量。下面有请中华中学雨花校区德育处戴俊主任上台宣读此次运动会的表彰决定,大家掌声欢迎!
戴俊主任宣读运动会表彰决定
李兵书记为获得年级团体总分前8名的班级颁奖
李兵书记为获得体育道德风尚奖的班级颁奖
祝贺以上获得表彰的集体。生命正青春,拼搏正当时。赛场上每一滴汗水都在闪烁光芒,课堂上每一笔书写都在勾勒远方。同学们,让我们以青春为笔,以运动为墨,在一次次起跑中刻下独属于我们的热血荣光,为青春留下最滚烫的注脚!
下面宣布获得中华中学雨花校区期中“最美教室”班集体名单,他们是:
张海宁副校长为获得期中“最美教室”班级颁奖
最后,宣布获得中华中学雨花校区11月份流动红旗的班集体名单,他们是:
陈义永副校长为获得11月流动红旗班级颁奖
南京市中华中学
2025年12月1日
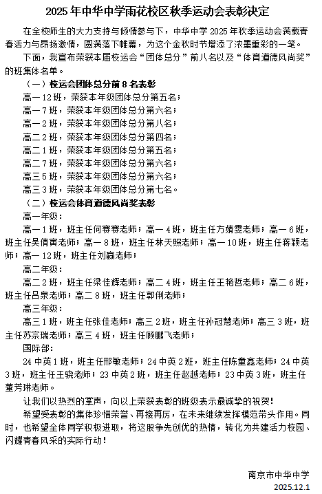
附1:2025年中华中学雨花校区秋季运动会表彰决定

关注“中华中学”微信号
